Shed Workshop and RemoteDX AGM - 26 May

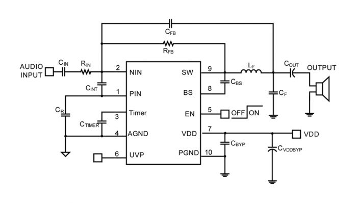
We held the June Shed Workshop a week earlier than usual on 26 May 2019. The event was held at Bernard ZL2BD's QTH at 1 Winsley Tce, Churton Park, Wellington. The topic was Class D Audio Amplifiers. These audio amplifiers come very cheaply as modules and are incredibly small and light weight when combined with a switched mode power supply. They can also be scaled for different power outputs by simply changing the supply voltage. They have many good points, but there is a downside from an amateur radio perspective ... they can generate a large amount of RF noise!
Bernard gave an excellent overview of the concept, the application and demonstrated the range of commercial modules available. His paper will be available here shortly to read.
The shed workshop was followed by a special afternoon tea at 2.30pm and then the AGM of RemoteDX Inc at 3pm. It was an excellent afternoon, with gorgeous late autumn weather.


